首页>大赛专区>电子技师

2018年江苏省第18届青少年电子技师认定活动“物联网传感电子创意设计”竞赛规则

时间 : 2018-05-03    来源 : admin    点击 :15883

点击观看 2018--江苏省大赛团体赛“达芬奇狂想”精英赛(物联网项目)视频

点击观看 2018--江苏省大赛个人赛循迹版(物联网项目)视频

点击观看 2018--江苏省大赛个人赛循迹版(作品功能演示)视频

一、大赛指导思想

根据2014年12月教育部颁发的《关于加强和改进普通高中学生综合素质评价的意见》文件中提出的“从只看冷冰冰的分到关注活生生的人”的教育改革目标,结合江苏省中小学信息技术课、科学课、艺术课(美术,音乐、思想品德)、语文和物理等课程的教学内容,通过物联网大赛让学生把所学的知识综合运用到实际生活中去,把平时在学习中难以展示的自我,通过大赛和团队合作展示出来。物联网大赛的目的是架起课堂与生活的桥梁,体现21世纪文理兼容的创新教育理念和教学目标,弥补目前应试教育在人才培养上的缺陷和不足,让参赛学生获得求知的喜悦,探索的兴奋和挑战的刺激。

二、参赛范围

(一)参赛组别:小学组和中学组。

(二)参赛人数:个人赛(人数不限),三合一组赛(一队3人,队数不限)。

(三)参赛组队:以学校、少年宫和青少年科技活动中心为单位组队参赛。

三、竞赛说明

(一)个人赛

1.竞赛任务:利用物联网创新设计组件,通过个人设计、模块拼搭、传感电子系统安装调试、组装一个完整的物联网创意作品,需提交一篇作品描述(300-500字之间),内容需体现5W(who谁用、when什么时候用、where在哪里用、what 做什么用和why为什么用)设计构思,这个作文描述可以在赛前完成,带到比赛现场提交。

学生在完成创意作品制作后,需参加场地竞技赛。

2.竞赛器材:参赛学生允许选择两个以上大赛器材套盒参赛,也可以自制部分辅助器材。大赛核心器材必须是指定器材,凡发现不符合要求的,将失去参赛或评比资格。

3.竞赛流程:

作品创建(45分钟)——陈述与答辩 3分钟/人)—— 竞技赛1分钟/人)

所有参赛学生完成作品后需同时向评委提交《个人赛创意说明》(附件一)。《个人赛创意说明》文字描述可提前准备好并带进赛场,要求使用圆珠笔、水笔或者钢笔填写或者打印(A4宋体4号),必须签名方可生效。

学生介绍作品并回答评委的提问,结束后将作品取回,参加场地竞技赛

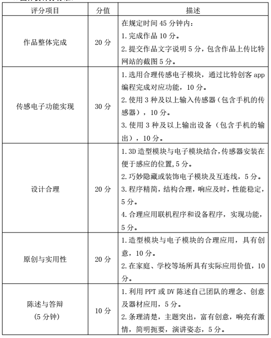
4.评分标准: 

 (二)团队赛

1.组队要求: 以学校为单位组队参赛,每队须由3名选手组成,队数不限。
2.竞赛任务:以“人工智能让生活更美好”为主题,参赛选手利用团体赛套盒进行合作设计,并搭建物联网创意作品。
3.竞赛器材:使用大赛指定器材,允许选择两个以上大赛器材搭建,也可以自制部分辅助器材。大赛核心器材必须是指定器材,凡发现不符合要求的,将失去参赛或评比资格。
4.竞赛流程:作品创建与提交创意说明(45分钟)——陈述与答辩(5分钟/团队)。
学生完成作品搭建与程序烧写后,需同时向评委提交《团体赛创意说明》(附件二)材料。《团体赛创意说明》文字描述可提前准备好并带进赛场,要求使用圆珠笔、水笔或者钢笔填写或者打印(A4宋体4号),必须签名方可生效。
学生使用PPT或DV展示(请提前准备好带进赛场)介绍作品,并回答评委的提问,结束后将作品取回。将PPT或者DV视频上传至比特官网www.mybitlab.net可参评比特实验室的创新特等奖。
5.团体赛评分标准


 




 

  • 联系电话:

    400-180-1017
    0510-85572123
  • 邮箱:

    Info@arixin.com

  • 传真:

    0510-85572103

公司名称:无锡爱睿芯电子有限公司

公司地址:江苏省无锡市滨湖区
滴翠路100号创意产业园530大厦2号楼1903室

---------
关闭
用户名 ( 5-16位数字、英文字母 )
密码 ( 6-16个字符 )
确认密码
手机号码或邮箱 (请输入有效信息)
验证码
我已看过并同意(服务协议)
关闭

欢迎您成为比特会员~

手机号码或邮箱 (请输入有效信息 )
验证码
新密码 ( 6-16数字、英文字母组合 )
确认密码

比特实验室用户协议

一、本网对只浏览不发布信息的用户实行免费,您不必注册可直接进行页面浏览;对于发布信息的用户暂实行无偿服务。
二、如果您在注册会员时有什么疑问,可拨打电话:400-180-1017,进行注册会员的人工服务,并可在我工作人员的耐心指导下,完成注册全过程。
三、网上注册:凡是带*标志的项目为必填项,都须认真填写,否则不能正确提交,一旦完成所有设置,审核将默认通过。
(一)比特实验室官网的权利与义务:
1.按协议的服务内容及时准确地为会员提供信息和服务。
2.当会员违反协议规定内容时,比特实验室官网有权在不通知您的情况下,取消其会员资格,并停止提供协议承诺的服务。
3.比特实验室官网仅作为信息提供商,并不提供网上洽谈及交易的场所,对双方的具体交易及在交易中的利益关系不负任何责任。
4.有义务维护网站的正常秩序,对有损比特实验室官网及可能为其他会员或第三方带来不利的内容和行为,在不与通知的情况下采取必要行动的权利。
5.如发生火灾、水灾、暴动、骚乱、战争、自然灾害等不可抗事故,比特实验室官网所不能控制之事件而影响比特实验室官网提供的服务,博宇金属网无须承担责任。
(二)会员权利与义务:
1.定期享受比特实验室官网提供的协议承诺的服务内容。
2.严格遵守协议内容。遵守国家法律法规,遵守交易规则,不得有非法经营行为及非法言论。
3.保证提供的信息及资料真实可靠,不含有虚假及不良内容,否则,造成对网站、会员及他人的伤害及损失由会员负全部责任;并且在比特实验室官网规定的更新日期内及时更新,若长期不更新信息或不使用会员资格登录的,无锡爱睿芯电子有限公司有权取消其会员资格。
4.会员有责任对比特实验室官网提供的会员身份进行保密。如果会员号或密码丢失或被盗用,会员须立即通知无锡爱睿芯电子有限公司,由无锡爱睿芯电子有限公司注销原来的会员身份,同时赋予新的会员身份,如因未及时通知本网造成的损失由会员自负。
5.未得无锡爱睿芯电子有限公司的书面允许,任何人不得以各种形式复制、散布、出售、出版、广播、转播比特实验室官网上的相关信息。
会员已认真阅读并完全认可上述协议内容,并自愿成为比特实验室官网的会员。
关闭